suncitygroup太阳成集团tyc(中国)-官方网站
搜索
集团首页
关于我们
太阳成集团tyc简介
现任领导
机构设置
团队队伍
公司团队队伍
专业团队队伍
教师风采
教学管理
专业建设
人才培养
课程建设
成果展示
质量工程
现代学徒制
科研及社会服务
校企合作
优秀毕业综合实践作品展
优秀实习生典型案例
实训室优秀实训作品展
技能竞赛
党团工作
党建工作
团学工作
员工工作
员工管理
心理健康
奖助贷工作
员工风采
人才招聘
招生简章
就业资讯
员工风采
质量年报
媒体报道
成果展示
质量工程
现代学徒制
科研及社会服务
校企合作
优秀毕业综合实践作品展
优秀实习生典型案例
实训室优秀实训作品展
技能竞赛
实训室优秀实训作品展
集团首页 >> 成果展示 >> 实训室优秀实训作品展 >> 正文 >>
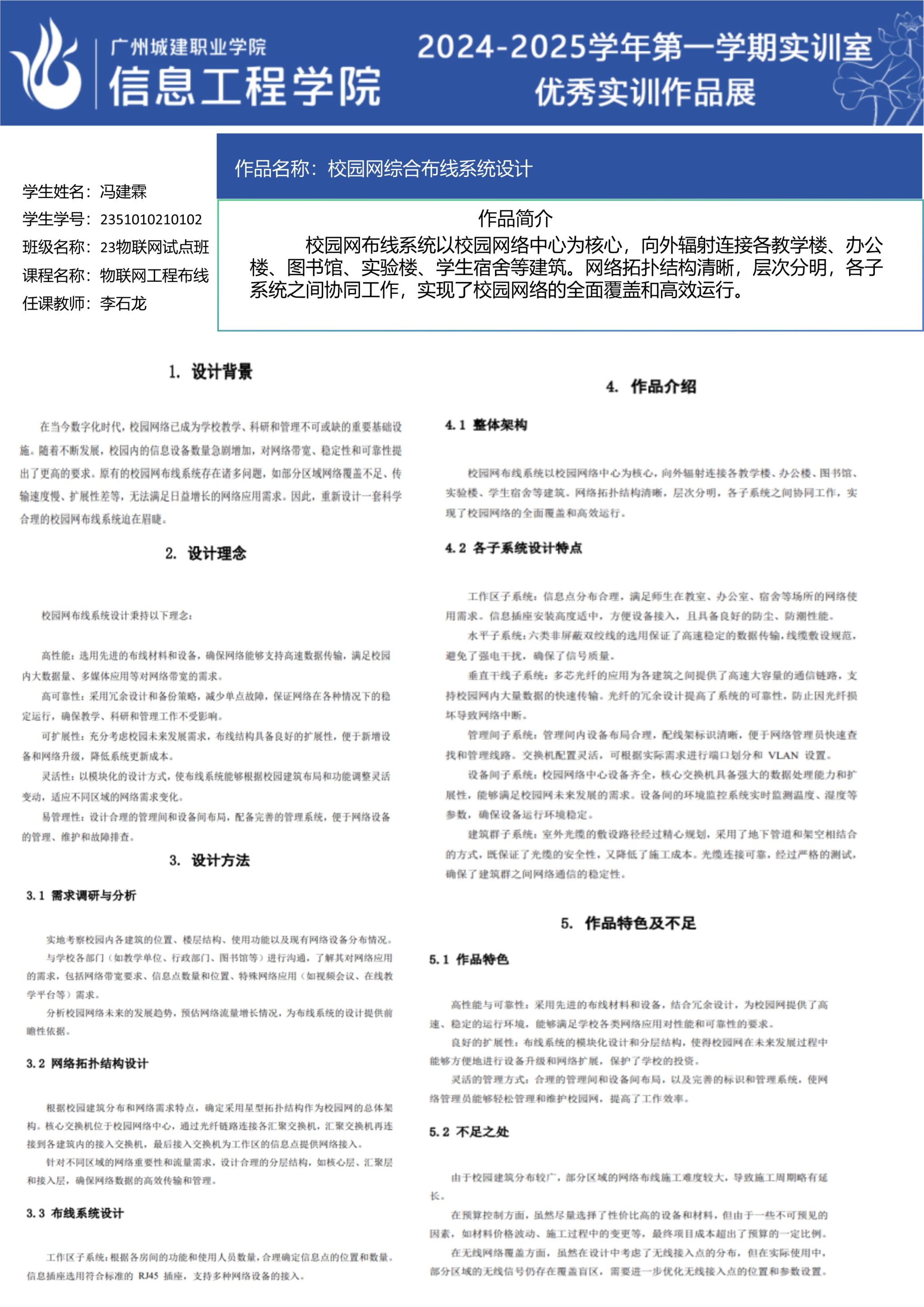
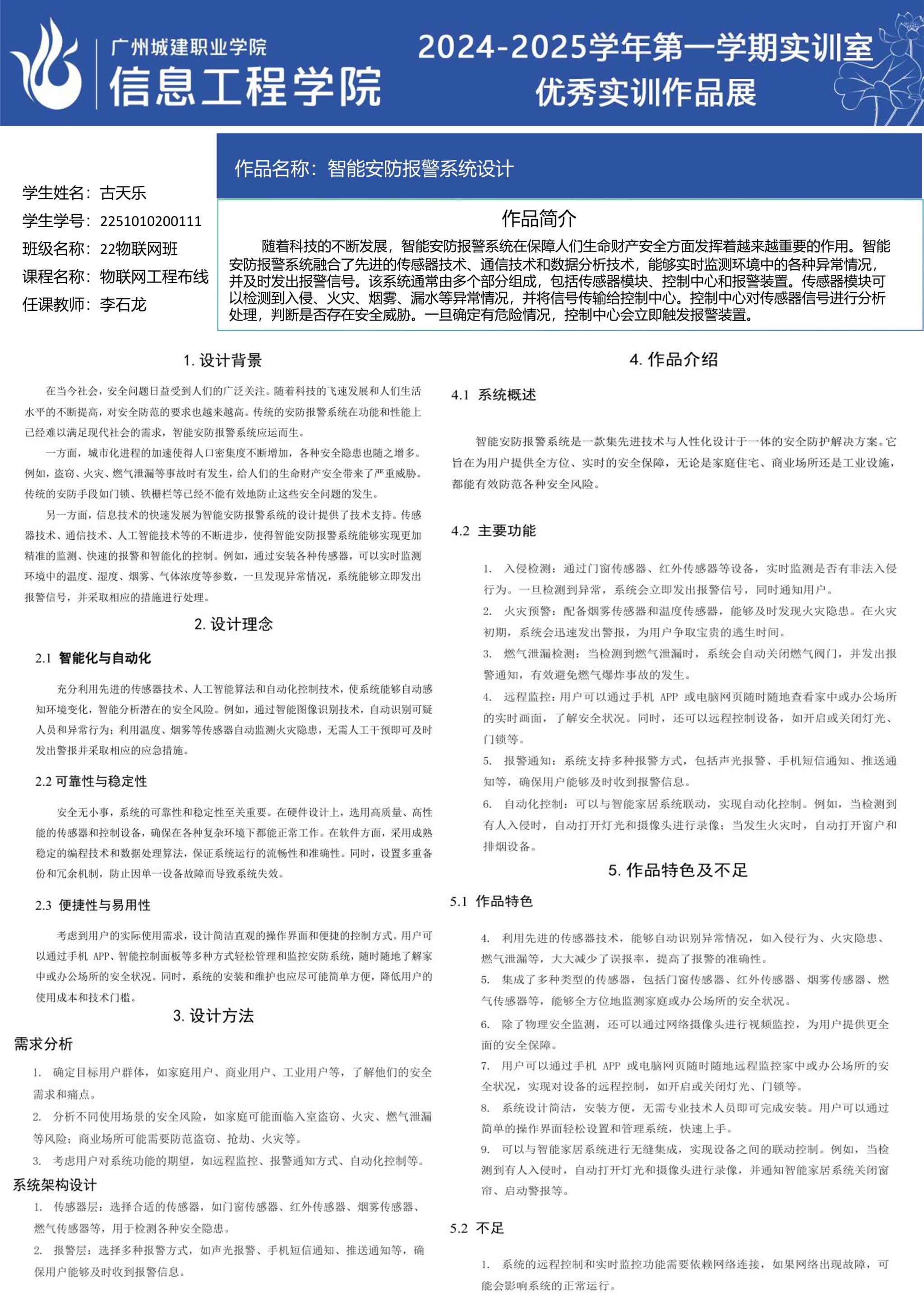
太阳成集团tyc2024-2025学年第一学期实训室优秀实训作品展(2309 网络综合实训室)
发布时间:2025年01月14日 11:29 点击数:
上一篇:太阳成集团tyc2024-2025学年第一学期实训室优秀实训作品展(2312 云计算与网络运维实训室)
下一篇:太阳成集团tyc2024-2025学年第一学期实训室优秀实训作品展(2305 互联网产品策划设计实训室(二))